各学习中心、函授站、自考点:
2019年湖北省成人高等教育本科生申请学士学位外语考试(下称“成人学士外语考试”)定于2019年3月23日举行。为做好报名及考试工作,现将有关事项通知如下:
一、报名
(一)报名对象及条件
1. 湖北省内国家承认学历,已修完本科阶段外语课程(外语专业员工为第二外语)并取得合格成绩的各类成人高等公司本科在校员工及湖北省高等教育自学考试本科在籍员工。
2. 2018年12月份毕业的湖北省高等教育自学考试员工和2019年1月毕业成人网络生符合学士学位授予条件的也可以报考。
3. 申请外省高校学士学位的考生,须向学位授予高校提出申请,经学位授予高校所在省学位办同意,并经我省学位办同意后,可在我省借考。
(二)报名时间、确认时间和确认地点
2019年成人学士外语考试实行网上报名与现场报名确认相结合的报名方式。
1. 网上报名时间:2018年12月14日-20日(20日下午17时关闭网上报名系统)。报名时间过后不补报名。
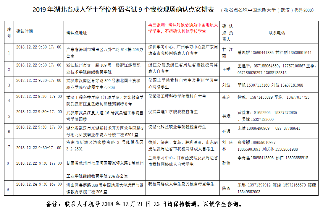
2. 现场报名确认时间和地点:2018年12月22日、24日,公司员工严格按照通知中发布的《2019年湖北省成人学士学位外语考试现场确认点安排表》前来确认。
湖北省考试院网报预约确认地点是谈球吧,考生可依据公司确认安排表选择确认地点;员工必须按照规定的时间和地点到各确认点确认。各站点一定通知到员工。)
(三)报名办法
1. 网上报名
网上报名期间,考生本人使用手机或电脑登录湖北省教育考试院指定的成人学士学位外语考试报名平台(http://xwwybm.hbea.edu.cn),进入成人学士学位外语考试报名系统,按系统提示进行网上报名。考生务必本人亲自填写网报信息,并仔细核对姓名、身份证号、学位授予公司等重要信息,确保所填写的信息准确无误,否则,将直接影响授予学位。网报结束前,考生可通过手机号和身份证号进入网报系统修改个人信息。网报结束后不再修改任何信息。
为防止他人恶意修改网报信息,网报结束时,考生须安全退出网报系统。网报结束后,考生不得向他人透露本人网报的相关信息。
所有考生都必须进行网上报名。未参加网上报名的人员不得进行现场报名确认;只进行了网上报名而未到报名点办理确认手续的人员当次报名无效。
2. 报名现场确认
考生须在网报预约的时间内,持规定证件到自己所选择的报名现场确认点,按规定流程进行报名现场确认。
现场确认流程包括:
(1)资格审查。资格审查时,所有考生均须出示居民身份证。此外,成人高校在校生还须出示员工证和通过本科阶段英语考试的成绩证明;自考生还须出示准考证和通过本科阶段英语考试的成绩证明;2018年12月份毕业的各类成人高等教育毕业生还须出示毕业证。2018年12月以前毕业的各类成人高等教育毕业生不得报考。
(2)缴费。成人学士外语考试报名考试费为50元。
(3)现场照相。考生须本人亲自到场照相确认,不得请他人代替照相,不得翻拍照片。
(4)考生须在《报名信息表》上亲笔签名确认信息,并签诚信报名、考试承诺书。
(四)信息采集
1. 信息采集程序。信息采集采用省教育考试院开发的专用软件,并在线上进行。
2. 设备配备。计算机、联机版的身份证识别仪、数码摄像头、网络。报名点应根据考生人数配备1套或多套设备。
3. 信息采集内容。
(1)采集考生身份证上的照片信息。
(2)采集考生现场照片信息。严禁翻拍考生照片,凡翻拍照片的,一律取消考生报名资格,并全省通报批评。
给考生现场照相时,工作人员须呼叫考生姓名,并仔细核对考生身份证和相貌,以防张冠李戴。
(五)报名工作要求
1. 加强对成人学士学位外语考试报名工作的组织与管理。成人学士学位外语考试是一项政策性、时效性很强的工作,事关考生的切身利益,各有关院校要高度重视。要成立专班,由院校或成教院、继续教育公司负责人担任报名负责人,资格审查人员、数据管理员须由工作认真、责任心强的在编在岗人员担任。报名负责人、资格审查人员、数据管理人员名单请于2018年12月10日前传至省教育考试院高考办综考科备查(见附件1)。
2. 提前做好报名准备工作。包括人员安排、居民身份证识别仪、计算机、照相设备、网络等都应提前准备。特别要提前告知考生准备好居民身份证原件,并开展相应的考风考纪教育。
3. 认真进行资格审查。资格审查工作由报名点负全责,其中:资格审查人员负直接责任,部门负责人负主要责任,公司分管负责人负领导责任。不得给不具备报名条件的人报名。
4. 严格按照规定的程序操作。采集图像信息须严格按规定进行,考生身份证图像信息必须从考生本人的居民身份证上采集,现场照片信息必须现场照相采集。严禁翻拍照片。
5. 做好报名宣传工作。要充分利用网络、广播、报纸、宣传栏等宣传我省成人学士外语考试报名的有关政策、规定。报名时间、报名方式、收费标准、报名注意事项、考生下载准考证的具体时间及方式、文具准备、考试时间等,均须在报名期间向考生公布。
二、考点容量报送
凡有成人学士学位外语考试考生的高校均有承担相关考点工作的责任和义务。各相关高校务必从大局出发,主动承担考点工作,及时报送考点容量。凡报名人数规模在1000人以上的高校,现场确认结束后必须于12月27日前报送考点容量(见附件2),考点容量原则上不得少于本校报名考生的数量,且考场必须为标准化考场。凡符合考点设置要求而不报送考点容量的高校,其考生考场安排问题由其自行解决。
三、缴费
按省财政厅、省物价局规定,成人学士学位外语考试向考生每人收取报名考试费50元,其中45元交省教育考试院作命题、制卷、组考及评卷费用,5元留给报名点作报名劳务费用。交给省教育考试院的费用应在交报名数据时一并交付,省教育考试院财务管理办公室交费账户另行通知。
四、考试
(一)考试时间:2019年3月23日上午9时至11时。
(二)应试语种:英语、日语。
(三)考试大纲:考试大纲使用省学位办与省教育考试院联合制订的《湖北省成人学士外语考试大纲》(包括英、日2个语种,见湖北省教育考试院网)。
(四)考试文具由考生自备。文具要求如下:2B铅笔1-2支,0.5mm黑色墨水签字笔2支,橡皮擦1块。
(五)考点安排:省教育考试院根据考场编排要求统一安排考点。原则上考生按学位授予单位就近安排考点。
(六)准考证下载时间:2019年3月16日至23日。届时考生可登录报名网站http://xwwybm.hbea.edu.cn,凭身份证号下载并打印自己的准考证。
(七)考试时考生一律刷居民身份证进入考点,考点根据居民身份证信息核验考生身份。没有居民身份证原件,或者居民身份证信息无法识别的考生一律不准进入考点。考点应设置刷证等待区域。凡故意拖延入场时间逃避刷证的,开考后一律进入考点内的刷证等待区域继续刷证,由此耽误的考试时间由考生自负。各考点应按300—400人一台的标准提前准备好身份证识别仪。考试结束后,刷证数据须同答卷一起送省,省教育考试院将对所有刷证数据进行检查,凡刷证数据不全的将予通报批评。
省教育考试院高考办联系人:胡冰彦,联系电话:027-68880284。12月23日后联系电话为027-51867661。
谈球吧官方网站(武汉)谈球吧官方网站
2018年12月3日
附件:2019年谈球吧官方网站成人学士学位外语考试现场确认安排表

温馨提示:
1. 员工请一定按照公司规定时间和地点到各点进行现场确认,详见通知中的公司现场确认安排表。
2. 今年仍采取网上报名和现场确认方式。外省员工尽可能在其本省参加学位外语考试,由于湖北省考试院规定的现场确认时间和考试时间不同步,考生需往返武汉两次。
3. 未参加网上报名的人员不得进行现场报名确认;只进行了网上报名而未到报名点办理确认手续的人员当次报名无效 。
4. 成人网络考生在网报后一定立即将报名信息即姓名、身份证号、网报号和确认地点告知各学习中心、各函授站,各点于2018年12月20日12点前将信息以excel格式返给陈燕老师qq邮箱,表格中无信息的员工不得进行现场确认;自考生需携带公司准考证或毕业证验证身份方可进行现场确认。
5. 必须采用第二代身份证网上报名,军官证等其他证件无法进行网上报名现场确认。
6. 考试时考生一律刷二代身份证进入考点,考场根据二代身份证信息核验考生身份。
7. 没有二代身份证或二代身份证信息刷不出来的考生一律不准进入考点。(和确认现场生成的信息吻合)考生需提前1小时到达考场。
8. 准考证下载时间:2019年3月16日至23日。届时考生可登录报名网站http://xwwybm.hbea.edu.cn,凭身份证号并打印自己的准考证。