谈球吧官方网站 - 专业体育赛事平台
|
集团首页
首页
关于我们
+
谈球吧官方网站简介
现任领导
机构设置
高等学历继续教育
+
通知公告
校外教学点
招生专区
学籍学历
教学服务
考务服务
学位服务
技术服务
课程考核
档案服务
自学考试
+
通知公告
招生专区
教务专区
考务专区
学位管理
资料下载
湖北省高等教育自学考试考生服务平台
教育培训
+
培训动态
部门简介
证书查询
同等学力申硕
+
招生简章
录取查询
教学通知
统考通知
通知公告
国际课程培训
+
国际课程培训
教育合作(研究分会)
+
合作走访
中国地质学会职业与继续教育研究分会
员工动态
自然资源继续教育简报
党建工作
+
党建通知
支部风采
党章党规
工会活动
学习资料
政策法规
+
教育部规章制度
省级规章制度
集团规章制度
联系我们
+
服务热线
招生投诉
服务指南
首页
关于我们
谈球吧官方网站简介
现任领导
机构设置
高等学历继续教育
通知公告
校外教学点
招生专区
学籍学历
教学服务
考务服务
学位服务
技术服务
课程考核
档案服务
自学考试
通知公告
招生专区
教务专区
考务专区
学位管理
资料下载
湖北省高等教育自学考试考生服务平台
教育培训
培训动态
部门简介
证书查询
同等学力申硕
招生简章
录取查询
教学通知
统考通知
通知公告
国际课程培训
国际课程培训
教育合作(研究分会)
合作走访
中国地质学会职业与继续教育研究分会
员工动态
自然资源继续教育简报
党建工作
党建通知
支部风采
党章党规
工会活动
学习资料
政策法规
教育部规章制度
省级规章制度
集团规章制度
联系我们
服务热线
招生投诉
服务指南
同等学力申硕
招生简章
录取查询
教学通知
统考通知
通知公告
招生简章
位置:
首页
>
同等学力申硕
>
招生简章
> 正文
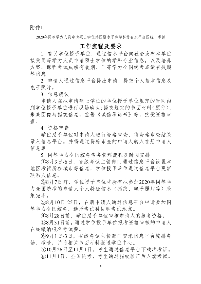
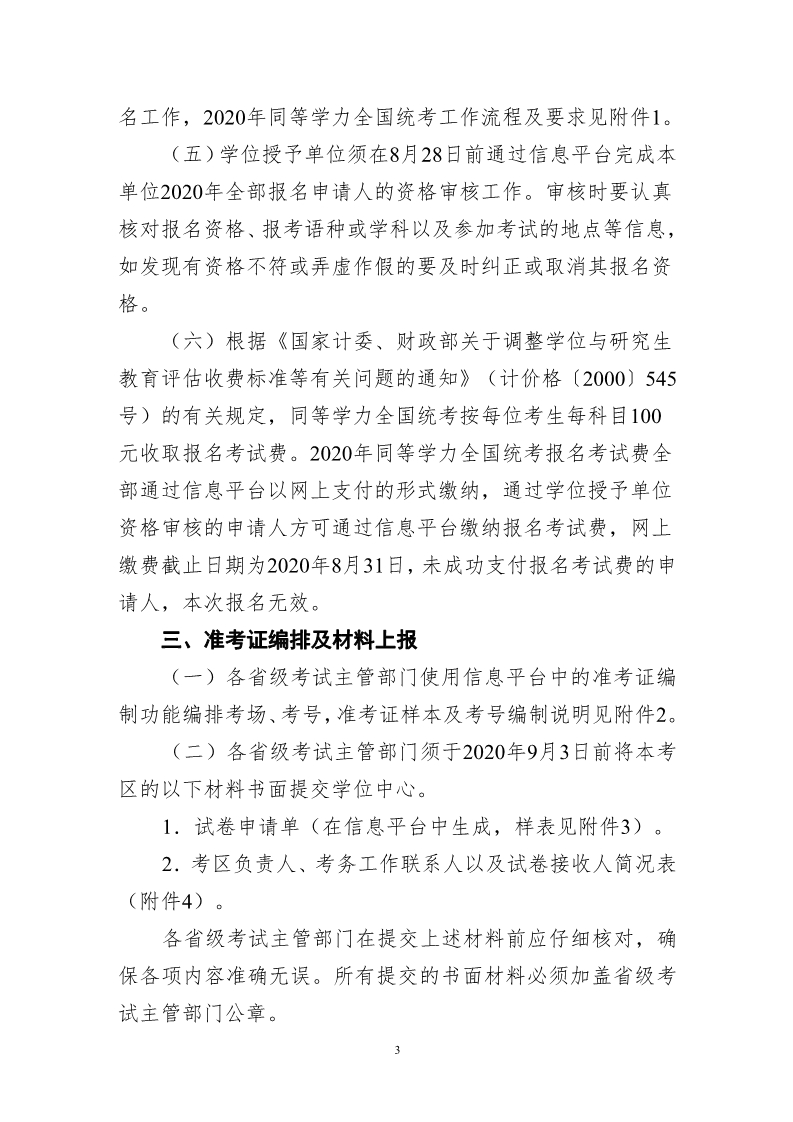
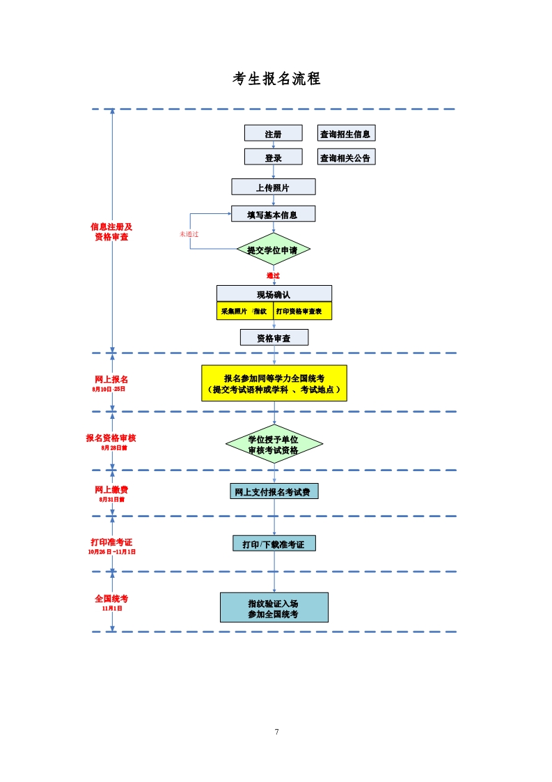
关于2020年同等学力人员申请硕士学位外国语水平和学科综合水平全国统一考试报名工作的通知
来源:
作者:本站作者
发稿时间:2020-07-27 19:03
浏览次数:
上一篇:
公司2020级同等学力硕士面授课程开班典礼顺利举行
下一篇:
关于谈球吧官方网站(武汉)2020年同等学力申请硕士学位人员现场确认、资格审查的调整通知