谈球吧官方网站 - 专业体育赛事平台
|
集团首页
首页
关于我们
+
谈球吧官方网站简介
现任领导
机构设置
高等学历继续教育
+
通知公告
校外教学点
招生专区
学籍学历
教学服务
考务服务
学位服务
技术服务
课程考核
档案服务
自学考试
+
通知公告
招生专区
教务专区
考务专区
学位管理
资料下载
湖北省高等教育自学考试考生服务平台
教育培训
+
培训动态
部门简介
证书查询
同等学力申硕
+
招生简章
录取查询
教学通知
统考通知
通知公告
国际课程培训
+
国际课程培训
教育合作(研究分会)
+
合作走访
中国地质学会职业与继续教育研究分会
员工动态
自然资源继续教育简报
党建工作
+
党建通知
支部风采
党章党规
工会活动
学习资料
政策法规
+
教育部规章制度
省级规章制度
集团规章制度
联系我们
+
服务热线
招生投诉
服务指南
首页
关于我们
谈球吧官方网站简介
现任领导
机构设置
高等学历继续教育
通知公告
校外教学点
招生专区
学籍学历
教学服务
考务服务
学位服务
技术服务
课程考核
档案服务
自学考试
通知公告
招生专区
教务专区
考务专区
学位管理
资料下载
湖北省高等教育自学考试考生服务平台
教育培训
培训动态
部门简介
证书查询
同等学力申硕
招生简章
录取查询
教学通知
统考通知
通知公告
国际课程培训
国际课程培训
教育合作(研究分会)
合作走访
中国地质学会职业与继续教育研究分会
员工动态
自然资源继续教育简报
党建工作
党建通知
支部风采
党章党规
工会活动
学习资料
政策法规
教育部规章制度
省级规章制度
集团规章制度
联系我们
服务热线
招生投诉
服务指南
谈球吧官方网站动态
谈球吧官方网站动态
位置:
首页
>
谈球吧官方网站动态
> 正文
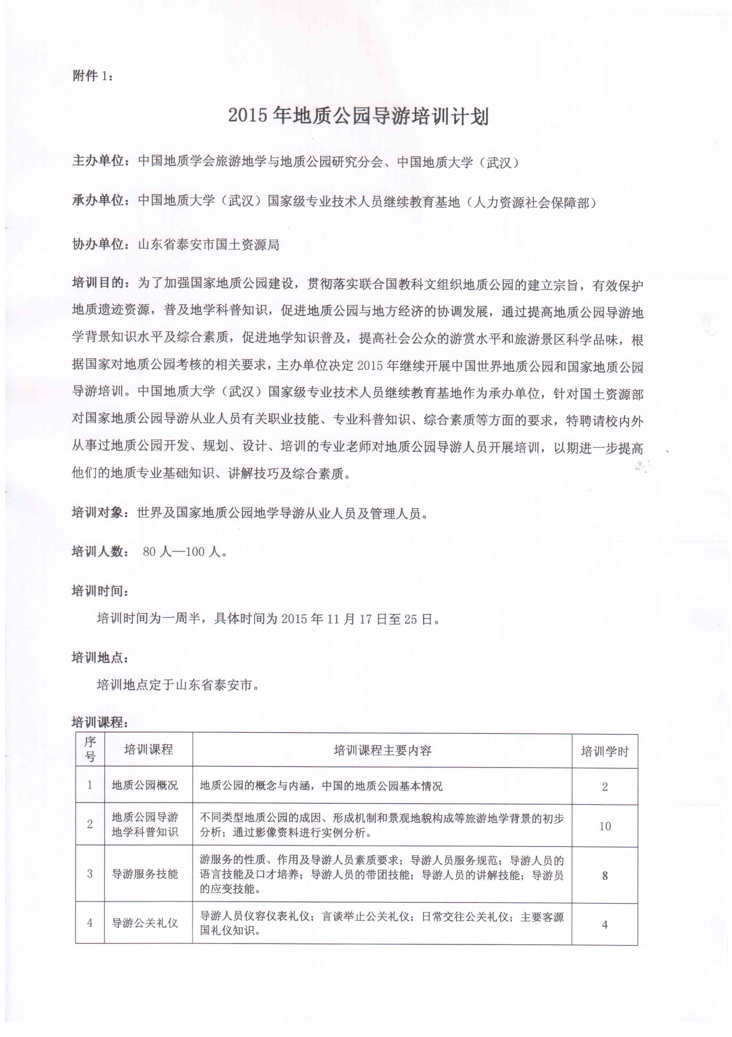
开展2015年地质公园系列培训的通知
来源:本站原创
作者:叶洪波
发稿时间:2015-09-16 09:43
浏览次数:
2015-09-16 09:43:14 访问次数:2285 来源:
附件
3
. 2015
年地质公园导游培训班报名表
附件
4
. 2015
年地质公园建设标准培训班报名表
上一篇:
在杭州举办第四期地灾勘查设计班的通知
下一篇:
举办第三期地灾治理高管班的通知(更正)